Bài tập 8

THIẾT KẾ MẠCH IN MẠCH ĐỊNH GIỜ CẮT NGUỒN CUNG CẤP

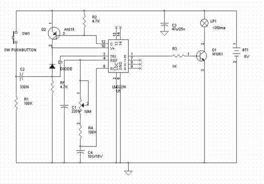
Mạch điện gồm 5 điện trở, 1 biến trở, 1 diode, 4 tụ hóa, 1 nút nhấn, 1 đèn, 1 Transistor PNP, 1 Transistor NPN, 1 IC LM322N, 1 nguồn 1 chiều (Pin), và 1 chân Mass.

Chọn Start > Programs > OrCAD Release 9.0 > Capture CIS để khởi động OrCAD.

Từ cửa sổ làm việc, chọn File > New > Project tạo 1 đề án mới.

Hộp thoại New Project xuất hiện, nhập tên (đề án) cho mạch là DINH GIO CAT NGUON CUNG CAP. Tại khung Location chọn đường dẫn là C:\My Documents, nhấp OK.

Tiến hành lấy linh kiện, các linh kiện trong mạch được chứa trong các thư viện với các tên như sau:

5 điện trở được lấy trong DISCRETE > R.

1 biến trở được lấy trong DISCRETE > RESISTOR VAR.

1 diode nằm trong DISCRETE > DIODE.

4 tụ hóa nằm trong DISCRETE > C.

1 nút nhấn nằm trong DISCRETE > SW PUSHBUTTON.

1 đèn nằm trong DEVICE > LAMP.

1 Transistor PNP nằm trong TRANSISTOR > BC320.

1 Transistor NPN nằm trong TRANSISTOR > 40854.

1 IC LM322N được lấy bằng cách tạo một linh kiện mới.

1 chân Mass được chứa trong CAPSYM > GND-FIELD SIGNAL.

1 nguồn Pin được chứa trong DISCRETE > BATTERY.

Tiếp tục, thay đổi giá trị linh kiện và nối kết các chân linh kiện theo sơ đồ nguyên lý.

Thay đổi giá trị xong, nhấp vào biểu tượng Create netlist trên thanh công cụ để tạo tập tin có đuôi là .MNL.

Khởi động Layout Plus, nhấp chọn Start > Programs > OrCAD Release 9 > Layout Plus.

Để mở một trang mạch in mới, chọn File > New.

Hộp thoại Load Template File xuất hiện, ở khung File name giữ nguyên giá trị mặc định DEFAULT, nhấp Open.

Hộp thoại Load Netlist Source xuất hiện, chọn tập tin để thực hiện là DINH GIO CAT NGUON CUNG CAP.MNL, nhấp Open.

Trên màn hình xuất hiện hộp thoại Save File As, ở khung File name đặt tên là DINH GIO CAT NGUON CUNG CAP, nhấp Save.

Sau một thời gian, hộp thoại Link Footprint to Component xuất hiện, chọn các chân linh kiện cần kết nối. Nhấp chuột vào nút Link existing footprint to component.

Các chân được chọn để kết nối như sau:

Điện trở có sơ đồ chân trong JUMPER > JUMPER300.

Biến trở có sơ đồ chân trong TO > TO225AB.

Diode có sơ đồ chân trong JUMPER > JUMPER400.

Tụ hóa có sơ đồ chân trong JUMPER > JUMPER200.

Nút nhấn có sơ đồ chân trong JUMPER > JUMPER600.

Đèn có sơ đồ chân trong JUMPER > JUMPER400.

Transistor PNP có sơ đồ chân trong TO > TO202AC.

Transistor NPN có sơ đồ chân trong TO > TO202AC.

IC LM322N có sơ đồ chân trong DIP100T > DIP.100/14/W.300/L.700.

Nguồn Pin có sơ đồ chân trong JUMPER > JUMPER400.

Chọn lớp mạch in bằng cách nhấp vào biểu tượng View Spreadsheet và chọn mục Strategy > Route Layer.

Để chạy mạch in, nhấp chọn Auto > Autoroute > Board.

Sau khi chạy xong mạch in, bước kế tiếp là đặt tên cho mạch.

Nhấp chọn File > Save lưu mạch in.

Xem đề bài tại đây